A/P invoice automatic matching – Flowchart

Related topics

This document illustrates the different system stages of the automatic invoice matching process from a technical perspective.

The following sections are included:

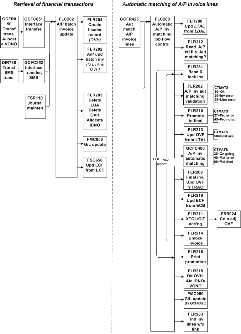
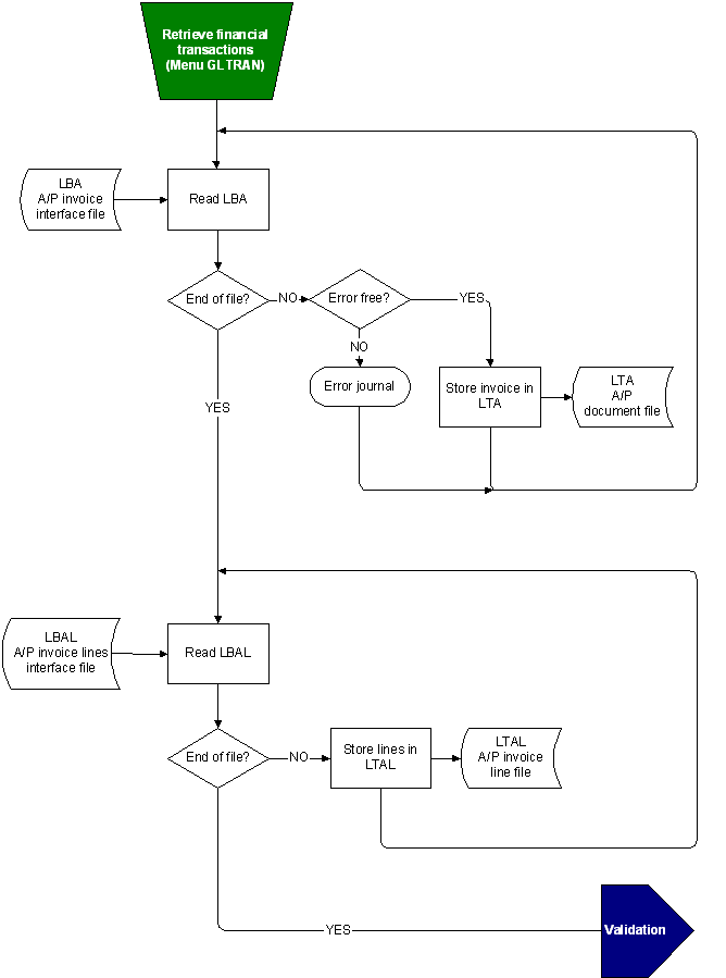
Retrieving financial transactions

Return to top

Validating retrieved transactions

Return to top

Automatic matching of A/P invoices and purchase orders

Return to top

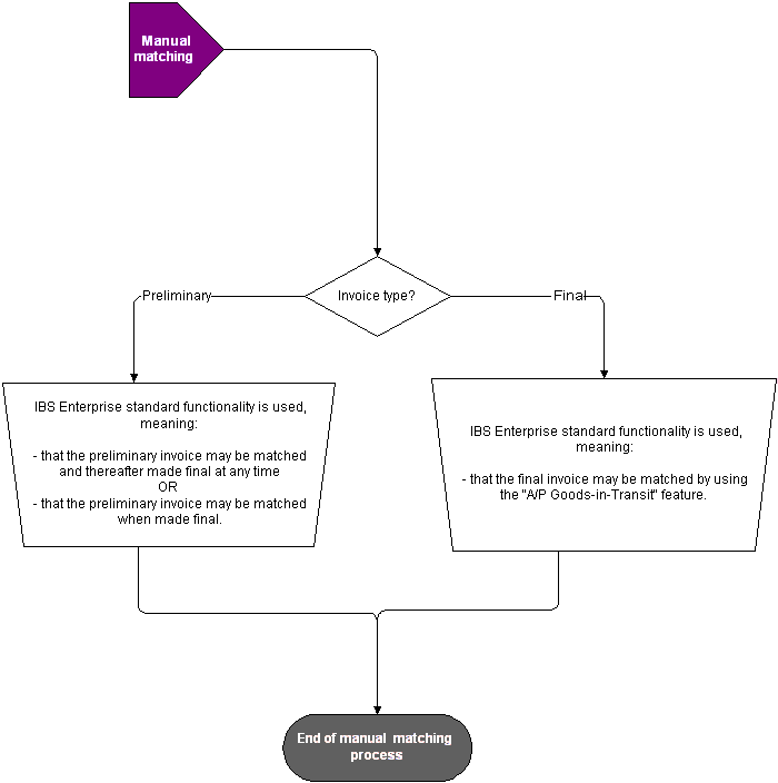
Manual matching of A/P invoices and purchase orders

This flowchart illustrates the system process when manually matching preliminary and final A/P invoices.

Return to top

Overview

Return to top

Related topics